公众号迁移流程实践
发表时间:2020-10-23
发布人:葵宇科技
浏览次数:104
公众号迁移
迁移说明:
https://kf.qq.com/touch/sappfaq/170120n2UJzq170120ZZJJjy.html?action_id=160308569710070
迁移流程:
https://kf.qq.com/faq/170221uQ7Vz2170221ZzIZv6.html
办理流程及周期说明:(正常情况7~10天)
帐号迁移的时间,将根据审核时间和确认迁移等时间确定:
1)提前准备阶段,需针对申请公函在当地公证机关进行公证,一般1-2个工作日出具公证结果;
2)提交帐号迁移申请后,会由专业第三方审核机构进行审核,审核时间为1-3个工作日;
3)审核通过后,双方管理员确认同意迁移。确认迁移后,系统马上冻结原账号并下发通知给原账号粉丝,粉丝在1天内有选择是否取关的权利;(用户取关,可能掉粉)
说明:粉丝不主动取消关注就不会掉粉,不过重复关注的粉丝将合二为一
4)1天后自动触发迁移,包括粉丝、群发素材、违规记录,时间随迁移量大小,将在1-3天内完成;
5)迁移完成后,新帐号名称同步。整个迁移流程结束。
- 迁移
结论:
1、粉丝合并至目标公众号;
2、粉丝不主动取消关注就不会掉粉,重复关注的粉丝将合二为一;
管理员微信扫码进行验证;
-
-
- 填写资料和公证(核心流程)
-
公证方法:
- 线下(咨询各公证处--需要双方法人到场)
- 线上操作
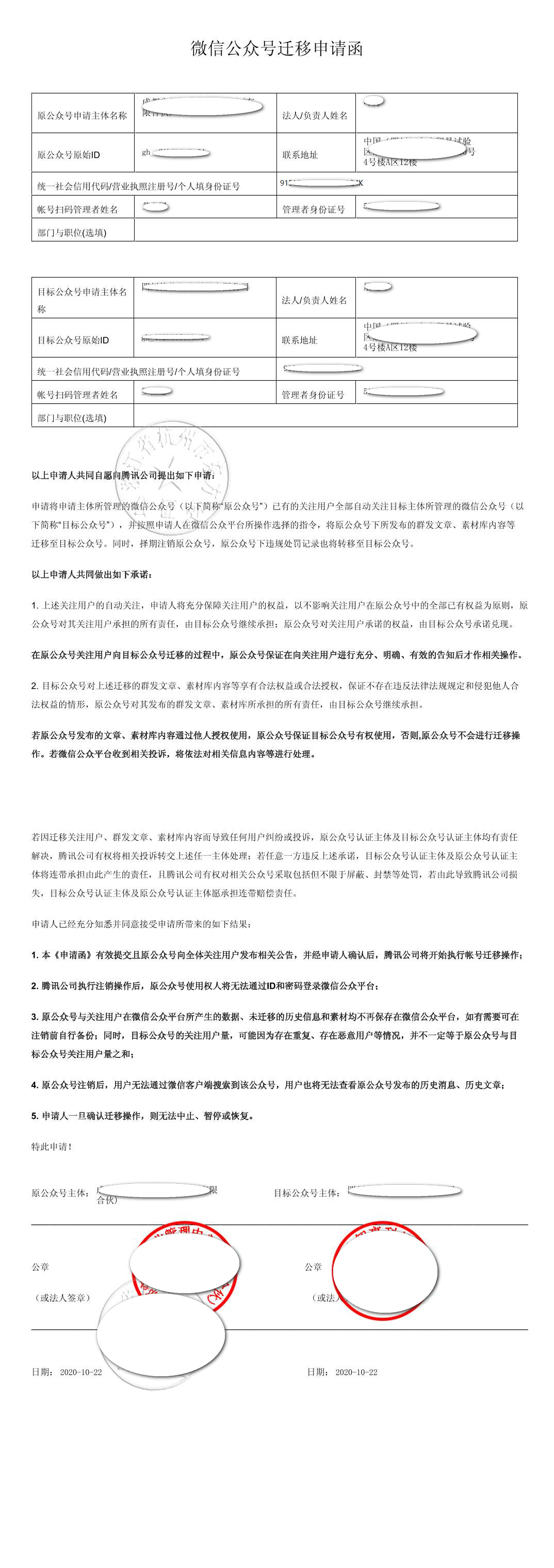
迁移申请公函说明
温馨提示:迁移申请函为两页,需双方加盖骑缝章,上传文件时请将两页拼接上传。
申请函模板

线上公证—首选(推荐,简单快捷)
(公证费:600元;微信迁移费:300元)
公众号迁移第三方办理
一、所需资料:
①原公众号主体管理员后台信息截图
②原公众号主体后台截图
③目标公众号主体管理员身份证
④目标公众号主体后台截图
⑤原公众号主体法定代表人身份证(正反面)
⑥目标公众号主体法定代表人身份证(正反面)
⑦原公众号主体法人营业执照
⑧目标公众号主体法人营业执照
- 第三方授权委托书盖公章
1、账号迁移公函、公证书如图


提交资料审核通过(进入迁移流程)









